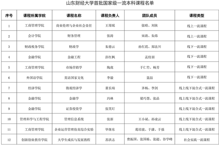
11月30日,教育部发布《关于公布首批国家级一流本科课程认定结果的通知》,公布了首批国家级一流本科课程认定结果,山东财经大学共有12门课程获批,位居省属高校第1位、全国财经类院校第3位,课程建设国内排名创历史新高。

近年来,该校深入贯彻落实全国教育大会和新时代全国高等学校本科教育工作会议精神,积极响应教育部一流本科课程“双万计划”的战略部署,多措并举加强一流课程建设。一是加强顶层设计,出台了《提高人才培养质量实施意见》《一流本科人才培养行动计划》等重要文件,进一步强化人才培养中心地位和本科教学基础地位,明确专业建设、课程建设等十大目标任务。二是加大保障力度,加强课程资源建设,持续推进在线开放课程建设;加大教师教学能力和方法培训力度,不断提高教师教学技能;打造智慧教学环境,建设和引入满足现代化教学的智慧教室和教学平台。三是推进课程改革创新,修订培养方案,完善课程体系,重构课程内容,合理增加难度,提高教学质量;加强课程改革研究,加大教改项目中课程改革项目支持力度,组织课程思政教改专项立项,着力发挥好课程育人作用;推进线上线下混合式教学全员化、常态化,引导教师以学生为中心优化课程设计,以“学习革命”推动“质量革命”。
下一步,该校将以课程建设为抓手,充分发挥一流课程的示范引领作用,进一步加大课程建设力度,健全一流课程管理和评价制度,着力打造更多具有高阶性、创新性、挑战度的“金课”,全面提升课程建设水平和人才培养质量。
新时报记者:曹莫
媒体链接:https://detail.jinantimes.com.cn/c-userportal/news/detail?newsId=T25eb8c59beb8472dba60c014c6131e51&uid=775469&isShare=1