为优化学校人才选拔机制,根据《教育部办公厅关于做好2021年普通高校部分特殊类型招生工作的通知》(教学厅〔2020〕13号)和《山东省教育厅关于做好2021年普通本科高校综合评价招生试点工作的通知》(鲁教学字〔2021〕4 号)等相关政策文件要求,结合学校专业人才培养需要,学校2021年继续面向山东省开展综合评价招生试点工作。
01 招生专业与计划
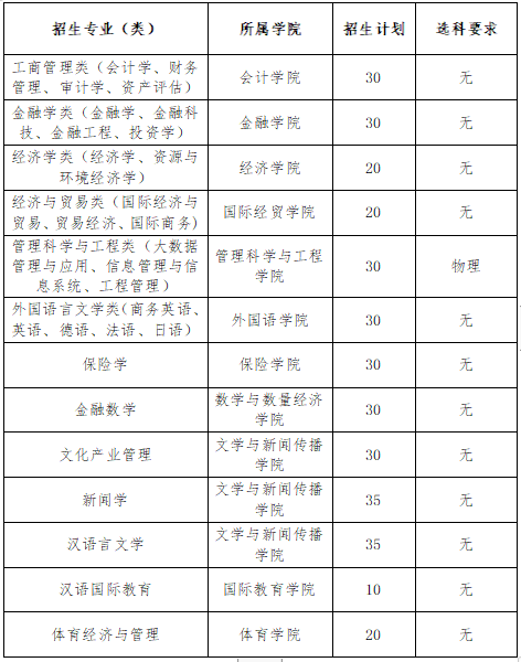
学校2021年综合评价招生计划为350人,分专业(类)招生计划如下:

注:招生计划根据生源情况可适当调整;学费标准按照山东省物价管理部门要求执行。
02 报名条件
已通过山东省2021年夏季高考报名,高中三年参加不少于10个工作日的社区服务和1周社会实践,并完成不少于6学分的考察探究活动(研究性学习、研学旅行、野外考察等),完成规定的自主选修学分学习,普通高中学业水平合格考试各科成绩均为合格,品学兼优,身心健康,具备创新精神和培养潜质的应届普通高中毕业生,符合以下两类条件之一均可报名参加学校综合评价招生:
(一)一类条件:获得以下任何一项奖励或荣誉称号:
1.全国中学生五项学科竞赛全国竞赛(决赛)一、二、三等奖,包括中国数学奥林匹克(证书落款为:中国数学会)、全国中学生物理竞赛决赛(证书落款为:中国物理学会)、中国化学奥林匹克(决赛)(证书落款为:中国化学会)、全国青少年信息学奥林匹克竞赛(证书落款为:中国计算机学会)、全国中学生生物学竞赛(证书落款为:中国植物学会/中国动物学会);
2.全国中学生五项学科竞赛山东赛区竞赛(联赛)一、二、三等奖,包括全国高中数学联赛(证书落款为:中国数学会)、全国中学生物理竞赛复赛(山东赛区)(证书落款为:中国物理学会)、中国化学奥林匹克(初赛)(证书落款为:中国化学会)、全国青少年信息学奥林匹克联赛(证书落款为:中国计算机学会)、全国中学生生物学联赛(证书落款为:中国植物学会/中国动物学会);
3.“叶圣陶杯”全国中学生新作文大赛二等奖及以上、全国新概念作文大赛二等奖及以上、“语文报杯”全国中学生作文大赛省级二等奖及以上、全国中小学生创新作文大赛二等奖及以上;
4.全国创新英语大赛全国三等奖及以上、全国中学生英语能力竞赛全国三等奖及以上、全国奥林匹克英语作文大赛高中组国家级三等奖及以上;
5.“普通高中省级优秀学生”、“普通高中省级三好学生”、“普通高中省级优秀学生干部”荣誉称号。
(二)二类条件:高考模拟考试总成绩不低于总成绩满分的70%,且在学科竞赛类、语言文学特长类、科技创新类等领域获得任何一项省级三等奖及以上者。
03 网上报名
符合报名条件的学生请于5月7日至11日登录阳光高考特殊类型招生报名平台综合评价报名系统进行网上报名(网址:https://gaokao.chsi.com.cn/zzbm)。根据网上提示的“报名流程”办理报名手续,确认无误后,通过报名平台直接用A4纸打印《山东财经大学2021年综合评价招生申请表》。
学生报名应通过报名平台上传报名材料,无需寄送任何纸质材料。所有材料必须经学生所在中学核实并加盖中学(或学校教学管理部门)公章,扫描或拍照后按材料清单顺序依次上传。报名上传的材料务必清晰可读,对未按规定完成报名或材料不符合要求的学生,学校不予审核。学生对平台上本人报名材料的真实有效性负完全责任,对查实提供虚假报名材料的学生,由学校依照相关规定取消其综合评价招生相应资格,并将有关情况通报山东省教育招生考试院,由山东省教育招生考试院依照相关规定取消其高考相应资格。学生报名材料清单与要求如下:
1.《山东财经大学2021年综合评价招生申请表》;
2.个人陈述,内容包括但不限于综合素质自我评价、对拟报考专业的认知、入学后的努力方向及设想等(字数要求800至1000字,须用方格纸亲笔手写,否则无效);
3.报名条件中规定的奖励证书;
4.学生亲笔填写的《报名材料真实性承诺书》(见附件)。
04 选拔程序
1.确定初审入围名单
学校根据报名条件及山东省教育厅、山东省教育招生考试院反馈的考生信息,组织专业人员认真审核考生提交的报名材料及综合素质评价信息,依据考生获奖情况、高中综合表现、高考模拟考试总成绩、个人陈述等,采取集体评议等方式对考生综合素质情况做出全面评价,视报名情况,在上述“一类条件”优先的前提下择优确定通过初审参加综合素质测试的入围名单。学校于5月31日前在教育部阳光高考信息公开平台公示通过初审入围学校考核的考生名单。
2.学校考核
测试日期为6月19日至20日,具体安排及要求于初审入围名单公示结束5日内在学校本科招生信息网公布。
综合素质测试重点考察学生的学科基础、创新精神、培养潜质及综合素养等,测试方式为笔试、面试。先进行笔试,笔试科目为1门(内容以财经基本素养为主),均为选择题,采用机读卡答题,满分100分。学校视学生来校参加笔试情况,划定笔试成绩合格线,确定取得面试资格学生名单,笔试成绩不合格者不参加面试,面试满分100分。
3.确定入围学生名单
学校考核成绩=(笔试成绩+面试成绩)/2
学校划定学校考核成绩合格线,原则上按照不超过招生计划1:4的比例确定入围学生名单,合格线同分考生一并划入,在教育部阳光高考信息平台进行公示,同时在学校本科招生信息网进行5个工作日的公示。6月27日前,学校将公示期满无异议的入围学生名单与数据库报山东省教育招生考试院备案。
05 志愿填报及录取
1.志愿填报
入围学生夏季高考成绩须达到山东省2021年普通类一段线且不低于山东省2021年特殊类型招生控制线下30分,方可填报我校综合评价招生志愿,入围考生须在普通类提前批填报我校综合评价招生志愿,填报专业志愿须在本章程公布的招生专业中选择,且须符合专业选科要求,否则视为无效。
2.综合成绩
考生综合成绩由夏季高考总成绩(含语文、数学、外语科目考试成绩,高中学业水平等级考试成绩和政策加分)、学校考核成绩组成,按“高考总成绩×70%+学校考核成绩×7.5×30%”计算形成,四舍五入保留两位小数。
3.专业录取办法
对进档考生,学校按照“分数优先,遵循志愿”原则以综合成绩从高分到低分安排录取专业;考生综合成绩相同时,依次按照学校考核成绩、高考投档成绩(含投档顺序)从高分到低分安排录取专业;专业志愿间不设级差分;考生综合成绩无法满足其填报的专业志愿时,如果考生服从专业调剂,学校根据考生综合成绩从高分到低分调剂到招生计划尚未完成且符合选科要求的专业,如果考生不服从专业调剂,学校作退档处理。综合评价招生已录取的学生,其他院校不再录取,入校后原则上不允许转入其他专业。
06 其他事项
1.学校招生工作贯彻公平竞争、公正选拔、公开透明的原则,德智体美劳全面考核、综合评价、择优录取新生。学校设有普通高考招生工作领导小组,负责指导综合评价招生工作开展,研究决定综合评价招生中的重大事项。学校招生办公室负责制定综合评价招生工作实施方案,依法依规开展综合评价招生具体工作。学校综合评价招生工作接受纪检监察部门、考生及家长、新闻媒体和社会各界的监督,举报电话:0531-88596235。
2.学校综合评价招生考试收费标准按照《山东省物价局山东省财政厅关于高校组织的小语种等招生考试收费有关问题的复函》(鲁价费函〔2016〕95号)执行。
3.本章程经学校普通高考招生工作领导小组审查通过,自公布之日起施行,由普通高考招生工作领导小组委托招生办公室解释。
4.学校不委托任何其他机构和个人办理综合评价招生相关事宜。对假借山东财经大学名义进行非法招生活动的机构或个人,学校保留依法追究其责任的权利。
5.学校以往有关综合评价招生政策、规定与本章程不一致之处,以本章程为准;本章程与国家有关政策不一致之处,以国家有关政策为准。未尽事宜,按《山东财经大学2021年普通本科招生章程》及上级有关规定执行。
6.学校招生咨询电话:0531-81793666、88596191;
传真:0531-81793555;
邮箱:scd_zsb@163.com;
本科招生信息网网址:http://zhaosheng.sdufe.edu.cn/。
媒体链接:https://quehuamtydazzle.ijntv.cn/pages/details/details.html?docid=CAFCF9FEDEF2486CA4370CC6CD7A8BE1