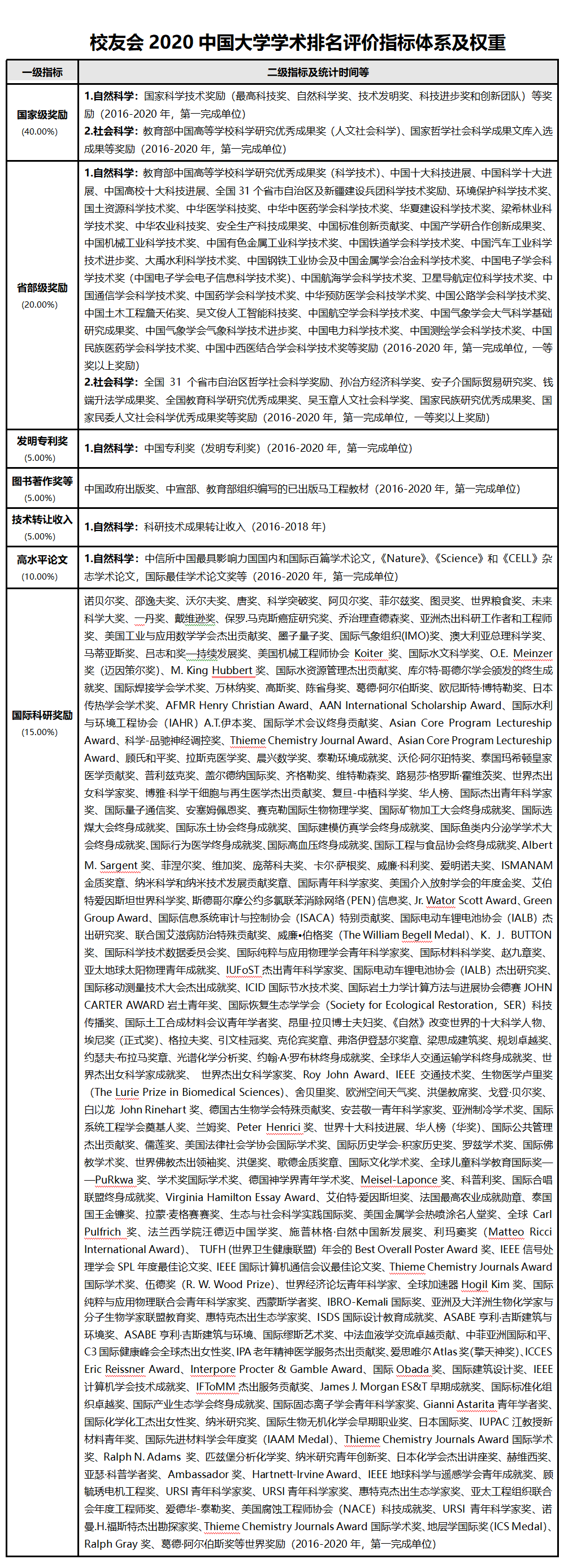
2020年10月7日,全国第三方大学评价研究机构——艾瑞深校友会网(Cuaa.Net)正式发布《校友会2020中国大学双一流建设评价报告》,报告发布最新校友会2020中国大学学术排名、2020中国各类型大学学术排名和2020中国财经类大学学术排名等榜单。我校列中国财经类大学学术排名自然科学第4位、社会科学第7位,在全国高校的社会科学排名中位列第90名。


报告显示,在最新校友会2020中国大学学术排名中,浙江工商大学、北京工商大学、上海财经大学、山东财经大学、中南财经政法大学、南京审计大学、南京财经大学、江西财经大学、天津商业大学、西南财经大学勇夺2020中国财经类大学学术排名(自然科学)前10强。
上海财经大学、对外经济贸易大学、西南财经大学、中南财经政法大学、浙江财经大学、江西财经大学、中央财经大学、山东财经大学、浙江工商大学、河北经贸大学勇夺2020中国财经类大学学术排名(社会科学)前10名。

阅读链接:https://mp.weixin.qq.com/s/1FCrjIlN1aKR0jjTM37F6w