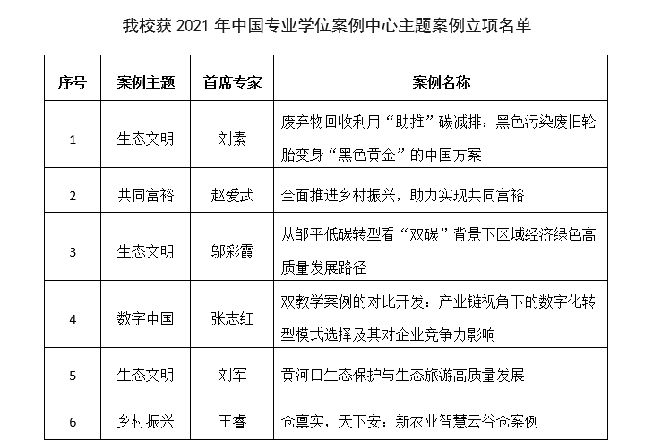
近日,教育部学位与研究生教育发展中心公布了“中国专业学位案例中心”2021年主题案例征集立项结果,我校申报的6项案例获得立项。
2021年主题案例征集工作由教育部学位与研究生教育发展中心组织开展,于2021年11月启动,面向名校名院名家,聚焦时代热点,挖掘具有时代性、引领性、价值性的高质量案例资源。本次案例征集共设“乡村振兴”“生态文明”“数字中国”“共同富裕”四个主题,充分展现中国特色理论与实践成果。教育部学位中心通过“院校审核推荐”“专家交叉评议”“案例专家委审核确认”三级审核,最终55家单位的246项案例获批立项。我校6个申报项目均获立项,立项数量并列全国第一。
近年来,学校大力加强研究生案例建设,在国内外高水平案例发表、案例教材出版、案例竞赛获奖、优秀案例教师培育等方面取得显著成效。学校将进一步致力于推动学科发展、学术繁荣、促进人才培养模式改革,加强案例教学和案例库建设,建立健全教学案例建设激励机制,构建凸显学校特色的专业学位研究生案例教学新模式。

(供稿审核人:马玉林)