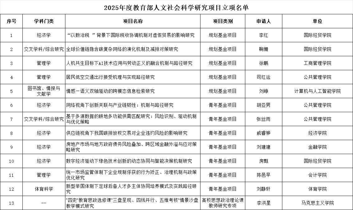
近日,教育部正式公布人文社会科学研究项目评审结果。我校共有13个项目获准立项,其中规划基金项目5项、青年基金项目7项、高校思想政治理论课教师研究专项1项。立项总数位列省属高校第二位,充分体现了我校在人文社科研究领域的扎实积累和持续提升的学术影响力。

教育部人文社会科学研究项目是我国人文社科研究领域具有权威性与影响力的标志性科研项目之一,是衡量高校科研实力和创新能力的重要指标。近年来,学校积极发挥有组织科研的驱动作用,构建校院联动、协同推进的项目培育体系,实施全过程精细化管理与服务,显著提升了高层次科研项目的申报质量与立项率。学校将以此立项为契机,进一步优化科研创新生态,加强有组织科研布局,持续推动高水平社科研究,更好赋能学校高质量内涵式发展。
撰稿:于楠楠 王开婷 审核:郭健 编辑:裴振威 终审:于洪良